Mexiletine in the management of ventricular arrhythmias

mexilitine.png

Raja Selvaraj. Professor of Cardiology, JIPMER

23-05-2020

Anti-arrhythmics - Clinical role

Bradycardia

  • AV block
  • Sinus bradycardia

Supraventricular arrhythmias

  • Acute termination of SVT - Adenosine
  • Long term control of AV junction dependent tachycardia - AV blockers
  • Long term treatment of atrial tachycardia - Needs better drugs
  • Atrial fibrillation - Needs better drugs

Ventricular arrhythmias

  • Treatment of symptomatic PVCs / VT - Idiopathic
  • Treatment of sustained VT / ICD shocks - Scar VT
  • Reduction in sudden death risk - Secondary prevention / primary prevention
  • Channelopathies

Pharmacology

Mexiletine - Pharmacology

  • Mexiletine Hydrochloride
  • Class Ib
  • Local anaesthetic and antiarrhythmic
  • Similar to Lidocaine, but orally active
  • Reduces inward Na in phase 0
  • Decreases ERP

Vaughan Williams Class I drugs

sodium_block.gif

Mexiletine - Electrophysiologic effects

  • Minimal effect in normal heart - No AV block, no repolarization prolongation
  • In patients with conduction abnormalities
    • Reduced sinus rate
    • Decrease in conduction velocity
    • Increase in ERP
  • Small decrease in cardiac output

Pharmacokinetics

  • Limited renal excretion
  • Half life prolonged with hepatic impairment

Adverse effects

  • Cardiac - Rare
    • Proarrhythmia
    • Exacerbation of heart failure
  • Non cardiac
    • Liver enzyme elevation / rarely acute severe liver injury
    • Gastro-intestinal distress

Mexiletine - Evidence

Intravenous and oral Mexiletine (1973)

  • Acute suppression with IV Mexiletine in 31/43
  • Chronic suppression with oral Mexiletine in 12/16

R.G Talbot, J Nimmo, D.G Julian R.A Clark, J.M.M Neilson, L.F Prescott. TREATMENT OF VENTRICULAR ARRHYTHMIAS WITH MEXILETINE. Volume 302, Issue 7826, 25 August 1973, Pages 399-404

Treatment of refractory ventricular arrhythmias

  • Patients with inducible ventricular arrhythmias
  • Suppression in 30% alone or combined with Ia / beta blocker

M H Schoenfeld, E Whitford, B McGovern, H Garan, J N Ruskin. Oral Mexiletine in the Treatment of Refractory Ventricular Arrhythmias: The Role of Electrophysiologic Techniques. Am Heart J. 1984 May;107(5 Pt 2):1071-8. 10.1016/0002-8703(84)90177-7.

Mexiletine as adjunctive therapy with Amiodarone failure

  • 29 patients with recurrent ICD therapies on Amiodarone
  • Mexiletine added or replaced Amiodarone
  • Significant reduction in therapies
  • Long term efficacy better when added to Amiodarone

Gao D; Van Herendael H; Alshengeiti L; Dorian P; Mangat I; Korley V; Ahmad K; Golovchiner G; Aves T; Pinter A. Mexiletine as an adjunctive therapy to amiodarone reduces the frequency of ventricular tachyarrhythmia events in patients with an implantable defibrillator.J Cardiovasc Pharmacol. 2013; 62(2):199-204 (ISSN: 1533-4023)

Recurrent Amiodarone refractory VT

  • ICD patients with Amiodarone refractory ventricular arrhythmias
  • Not candidates for ablation
  • Significant decrease in therapies after adding Mexiletine
  • No significant effect on PR, QT or QRS width

Madadi S, Nemati M, Fazelifar A, Kamali F, Haghjoo M. Clinical results of combined amiodarone and mexiletine therapy in refractory ventricular tachycardias. Res Cardiovasc Med 2019;8:11-3

Ablation is better if possible

  • Patients with ICD and appropriate therapy on Amiodarone
  • About 32% reached endpoint at follow up of about 2 yrs with increase in Amio dose or adding Mexiletine
  • Less with ablation as primary strategy

John Sapp et al. Ventricular Tachycardia Ablation versus Escalation of Antiarrhythmic Drugs. N Engl J Med 2016; 375:111-121

Young patients with congenital heart disease

  • 42 children and young adults with congenital heart disease and ventricular arrhythmias.
  • Short term suppression in 71%
  • Long term control in 60% of acute responders
  • Terminated for side effects in 12%

J P Moak 1 , R T Smith, A Garson Jr. Mexiletine: An Effective Antiarrhythmic Drug for Treatment of Ventricular Arrhythmias in Congenital Heart Disease. J Am Coll Cardiol. 1987 Oct;10(4):824-9. doi: 10.1016/s0735-1097(87)80276-0.

Mexiletine - Uses

Recurrent VT with structural heart disease

  • Both ischemic and non ischemic
  • Also consider in congenital heart disease
  • Usually Amiodarone and Sotalol are considered first choice
  • Useful add on when other drugs / interventions fail

LQTS

  • LQTS 3 (1)
  • Also LQTS 2 (2)
  • Blocks late sodium current
  1. Mazzanti A, Maragna R, Faragli A, et al. Gene-Specific Therapy With Mexiletine Reduces Arrhythmic Events in Patients With Long QT Syndrome Type 3. J Am Coll Cardiol 2016;67(9):1053–8.
  2. Bos JM, Crotti L, Rohatgi RK, et al. Mexiletine shortens the QT Interval in patients with potassium channel-mediated type 2 Long QT syndrome. Circ Arrhythm Electrophysiol 2019;12(5):e007280.

Timothy syndrome

timothy_syndrome.jpg

Gao Y, Xue X, Hu D, et al. Inhibition of late sodium current by mexiletine: a novel pharmotherapeutical approach in timothy syndrome. Circ Arrhythm Electrophysiol. 2013;6(3):614‐622. 10.1161/CIRCEP.113.000092

Neurologic

  • Chronic pain
  • Muscular dystrophy
  • Non dystrophic Myotonias

Dose

  • 150-300 mg q 8h.
  • Loading with 400 mg for one dose if required

Mexiletine - Guidelines

AHA guidelines

aha_drugs_intro.png

AHA guidelines

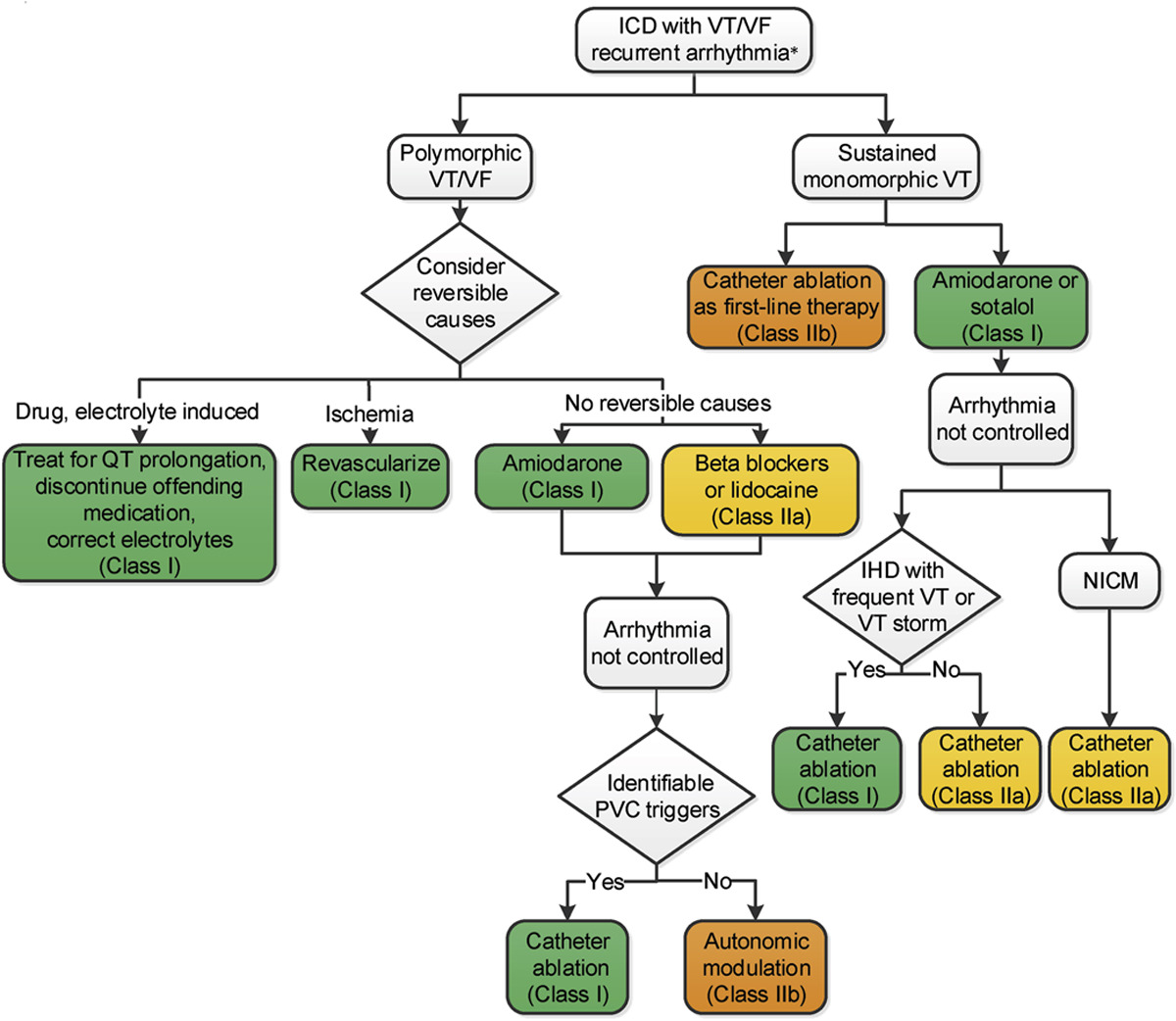
aha_recurrent_smvt.jpg

2017 AHA/ACC/HRS Guideline for Management of Patients With Ventricular Arrhythmias and the Prevention of Sudden Cardiac Death. Circulation. 2018;138:e272–e391

Summary

Take home message

  • Mexiletine is best considered as a oral form of Lidocaine
  • Relatively safe with minimal EP and hemodynamic adverse effects
  • Partially effective in suppressing PVCs / NSVT - but drug therapy not advised now
  • Structural heart disease with recurrent sustained VT - Amiodarone is drug of choice
  • Recurrent VT despite Amiodarone - Mexiletine is useful, especially if ablation is not possible or fails
  • Useful in LQTS - mainly Type 3